活动邀请 | 赴南非、安哥拉参加经贸促进活动
为配合商务部领导出访非洲,推动中国与南非、安哥拉间的重点项目合作及产业协同发展,受商务部委托,我会拟于2026年3月29日—4月4日组织中国贸易投资促进团赴南非开展经贸促进活动。参加南非全球工商企业投资峰会,考察东伦敦工业开发区(位于南非东开普省),参访重点项目。现将有关事宜通知如下:
(一)3月29—31日,南非约翰内斯堡
(二)4月1—2日,南非东伦敦
(三)4月3—4日,安哥拉罗安达
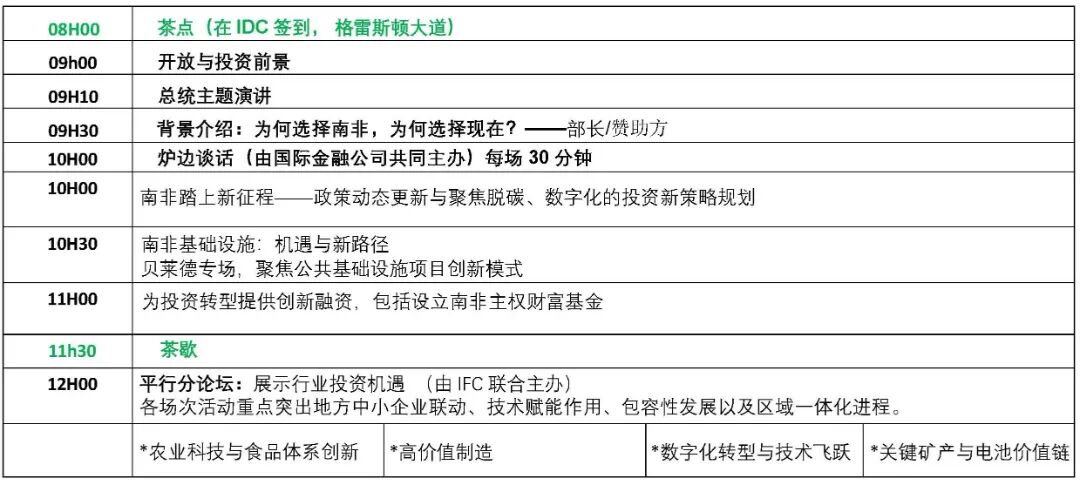
(一)参加南非全球工商企业投资峰会及企业对接等经贸促进活动。由南非政府主办的全球工商企业投资峰会自2018年首次举办以来已成功举办5届,第6届将于2026年3月29日—31日在约翰内斯堡举办,届时,南非总统将出席活动并会见重点企业代表。该峰会是南非吸引全球投资的重要平台,前五个投资周期已成功筹集1.51万亿兰特(约合6200亿元人民币)投资,远超预期目标。
本次大会聚焦农业技术及食品、高端制造、数字化、关键矿产及电池价值链、新能源等重点方向,为企业带来广阔市场机遇与合作空间。
团组在参加南非全球工商企业投资峰会期间,将与政府部门代表对话,对接全球重点行业企业。同时代表团将参访中企在南非重点项目,拜会驻南非大使馆经商处。
(二)考察东伦敦工业开发区。东伦敦工业开发区位于南非东开普省,是南非政府经济特区(SEZ)计划下的项目之一,以汽车、电子、农产品加工、制药、能源及先进制造、海洋水产养殖、业务流程外包和离岸外包行业为主。
(三)考察安哥拉工业园区、中国机电产品(非洲)服务中心。
(一)本次出访工作得到中国商务部和当地国家相关政府部门的大力支持。此次团组由中国机电商会统一组织,参团单位报名费及人员费统一支付至我会,我会统一安排食宿交通及在外相关活动。
(二)报名费2500元/单位,人员费35000元/人(含境外食宿接待、国际往返机票、境外交通、保险和签证等费用)。
(三)因对接交流及人员行程筹备需要,请有意报名的单位于2026年3月17日(周二)前点击“阅读原文”或扫描下方二维码提交报名信息并缴纳2500元报名费,尾款请于3月23日前结清。

汇款账户信息:
户 名:中国机电产品进出口商会
开 户 行:中国银行北京恒基中心支行
账 号:337667087326
汇款附言:2026年非洲贸促团参团费
联系人:中国机电商会 于东科
电 话:010-58280882 18610153615
邮 箱:yudongke@cccme.org.cn
南非全球工商企业投资峰会议程
(2026年3月31日)


企业团组赴非洲开展经贸交流活动
行程安排(草案)
(2026年3月29日-4月5日)
3月29日(周日)深圳
下午 深圳国际机场集合
3月30日(周一)深圳-约翰内斯堡
上午 乘坐国际航班直飞南非约翰内斯堡
下午 抵达约翰内斯堡机场,接机入住酒店
3月31日(周二)约翰内斯堡
全天 参加南非全球工商企业投资峰会
4月1日(周三)约翰内斯堡-东伦敦
上午 搭乘境内航班飞往东伦敦省(飞行时间约1:35)
下午 赴东伦敦工业开发区考察及合作交流
4月2日(周四)东伦敦-约翰内斯堡-罗安达
上午 搭乘国际航班飞往安哥拉罗安达
下午 抵达罗安达机场,接机入住酒店
4月3日(周五)罗安达
上午 赴安哥拉工业园区参观、合作交流
下午 赴中国机电产品(非洲)服务中心参观考察
4月4日(周六)罗安达-亚的斯亚贝巴
上午 市场调研,前往罗安达国际机场
下午 搭乘国际航班飞往埃塞俄比亚亚的斯亚贝巴
(飞行时间约4:35)
4月5日(周日)亚的斯亚贝巴-北京
上午 搭乘国际航班飞往北京
下午 抵达北京,全部行程至此结束。






