登录 注册
News & Information
首页
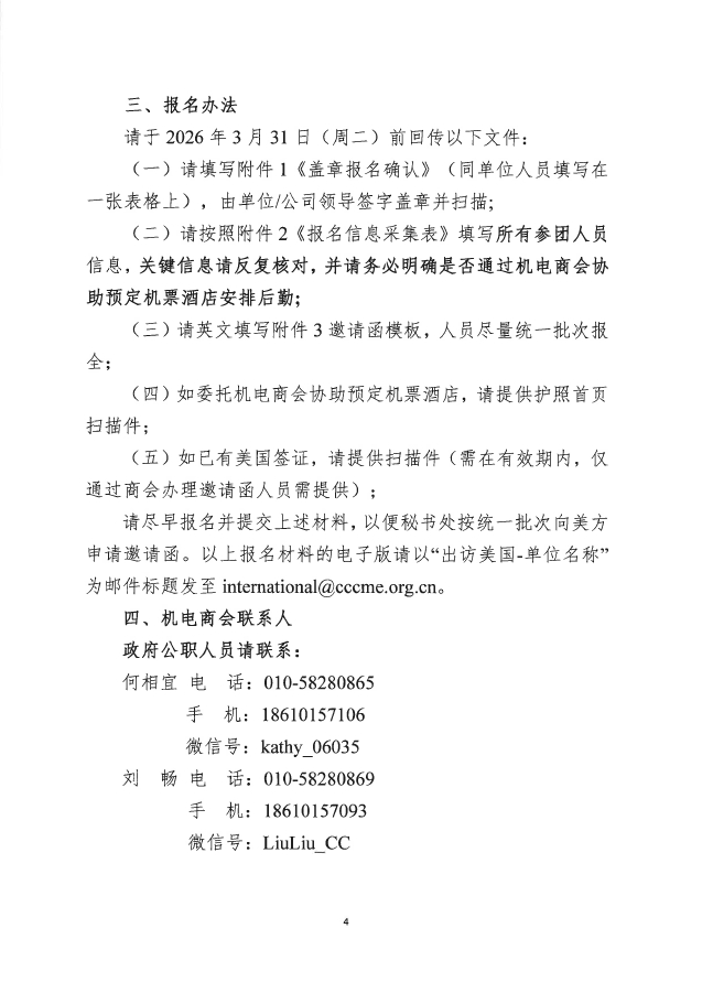
附件1:单位确认回执
附件2:报名人员信息采集表
附件3:邀请函信息表
上一篇: 已是第一篇了
下一篇: 中国机电商会专家委员会大讲堂第43期《中资企业海外业务风控与合规管理》公益讲座
扫码直接咨询
商会公众号
专家委员会公众号
机电经贸
极点国际贸易法律资讯
中国机电全球供采直通车
中国机电产品进出口商会展览部公众号
奇点技术贸易措施预警公众号
国际商机
碳中和服务平台